母线接头铜排搭接知识分享
2022-12-29 科威
如何消除泄压阀的排放
2022-12-28 科威
PLC进入停止模式的各种原因
电磁阀常见故障模式分享
DCS与MCC接口原理分享
2022-12-27 科威
接触式导波雷达液位变送器工作原理
PLC等工控系统故障的主要原因
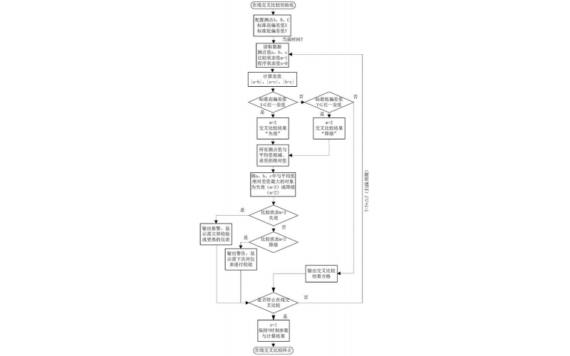
从冗余仪表交叉比较说说仪表的预测性维护
2022-12-26 科威